
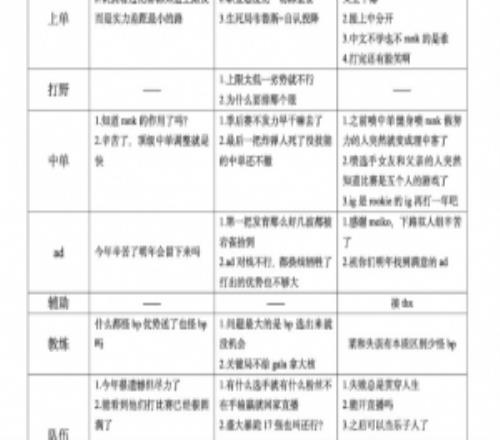
体育资讯10月15日报道宣称 在S15入围赛IG不敌T1后,豆瓣网友整理了各个战队超话的舆论环境以及IG超话的分锅环节;
blg:-魔幻的今天过后世界清净了-最多一天
tes:明天加油注意纪律性/记得用上wb状态/骂臭
本站所有直播信号均由用户收集或从搜索引擎搜索整理获得,所有内容均来自互联网,我们自身不提供任何直播信号和视频内容,如有侵犯您的权益请通知我们,我们会第一时间处理。
Copyright © 2021-2024 24直播网. All Rights Reserved. 黑ICP备08003376号-1